根据学校通知,为做好学校优秀应届本科毕业生免试攻读研究生工作,结合学院实际情况,制定《best365官方网站登录入口2024年推荐优秀应届本科毕业生免试攻读研究生遴选实施办法》,具体安排如下:
一、工作原则
坚持“知识、能力、素质全面考查、综合评价、择优选拔”的工作方针,严格按标准进行;坚持“公平、公正、公开”的原则,严格按程序进行。
二、推免工作组织
学院成立best365官方网站登录入口推荐优秀应届本科毕业生免试攻读研究生遴选工作小组(以下简称学院推免生遴选工作小组)和答辩专家小组(以下简称学院答辩专家小组),负责365官网推免生遴选工作的组织和实施。
(一)学院推免生遴选工作小组
由院长任组长,成员由书记、副院长及系主任、教学科研办主任、学办主任组成。
(二)学院答辩专家小组
推免生答辩专家要求:
1.副教授及以上职称,人数不少于7人,且为单数;
2.思想素质高,爱岗敬业,为人师表,关心热爱学生,具有创新精神、实践经验和较强的学生指导能力;
3.答辩专家小组若有亲属参加推免生选拔,应主动回避;
4.答辩开始前随机抽取。
三、名额分配原则
学院依据学校下达的推免生名额综合考虑应届毕业生人数、人才培养模式改革需要、重点发展急需的学科专业及近年推免生报名及录取等情况将其分配到各专业。
具体明细如下表:

四、报名条件
满足《best365官方网站登录入口关于推荐优秀应届本科毕业生免试攻读研究生工作实施细则》所规定的推荐基本条件,符合下列条件之一者可申请推荐遴选:
1、勤奋学习,刻苦钻研,成绩优秀,学习成绩GPA(总平均学分绩点)排名专业前30%。
2、有较强的创新意识、创新能力,在五星级及以上竞赛中获一等奖及以上奖项的竞赛团队主力队员,“国家级大学生创新创业训练计划”优秀项目的核心成员,且学习成绩GPA(总平均学分绩点)排名专业前50%。
推免分为普通类和创新特长类两类。其中,符合上述第1条的同学可以自愿选择申请普通类和创新特长类推免报名,但仅能选择其中之一; GPA排名在30%-50%且满足第2条要求的同学可报名创新特长类推免。
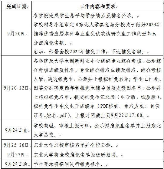
五、工作进程安排
东北大学秦皇岛分校
2024年推免工作进程安排表

其他未尽事宜由学院推荐优秀应届本科毕业生免试攻读研究生遴选工作小组依据相关文件负责解释。
best365官方网站登录入口
2023年9月20日